beat·365(中国)-官方网站
首页
推荐新闻
通知公告
员工动态
校园生活
体育365官网
员工天地
研究生论坛
关于我们
体育365官网简介
历届领导
现任领导
机构设置
团队队伍
教师信息
导师信息
专家风采
名家工作室
人才培养
思想政治理论课教学部
思想政治教育系
硕士研究生教育
博士研究生教育
教学成果
团队建设
学科介绍
基地平台
学科团队
学科规划
科学研究
科研制度
科研动态
科研成果
党群工作
组织机构
规章制度
工会工作
学习资源
党员活动
人才招聘
本科生
硕士生
博士生
员工工作
组织机构
规章制度
社团组织
下载专区
党建工作
行政工作
本科生工作
研究生工作
科研工作
员工工作
集团首页
当前位置:
首页
>>
人才培养
>>
思想政治教育系
>>
规章制度
>> 正文
规章制度
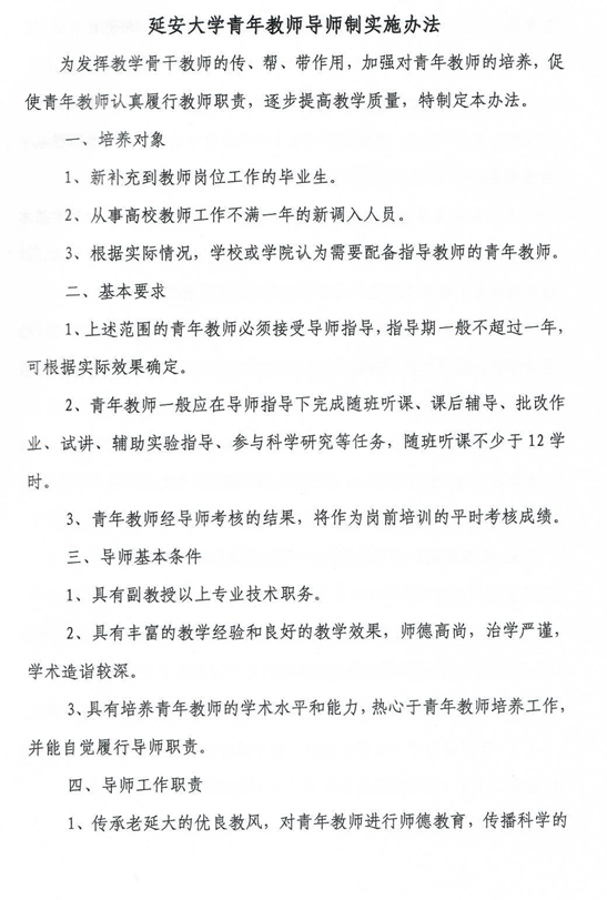
365体育青年教师导师制实施办法
2019年05月27日 22:41